针对网友质疑“易烊千玺中考违规”的问题,7月7日,易烊千玺官方后援会发布声明回应。
声明称:“易烊千玺中考一事,经官方调查已有结论,并无违规行为。恳请大家尊重事实,切勿偏听偏信,以谣传谣,被有心之人恶意引导,成为传播谣言的帮凶。”
易烊千玺粉丝后援会官博晒出的截图
声明全文:
湖南省教育阳光服务大厅对关于“易烊千玺中考”相关投诉,官方回复如下:“经调查核实,根据当年的招生入学政策,未发现该考生违规入学及该校校长从这项招生入学中违规获取利益的情况。”
易烊千玺中考一事,经官方调查已有结论,并无违规行为。恳请大家尊重事实,切勿偏听偏信,以谣传谣,被有心之人恶意引导,成为传播谣言的帮凶。
7月6日,中国国家话剧院发布2022年应届毕业生拟聘名单,易烊千玺、胡先煦、罗一舟等明星在列。
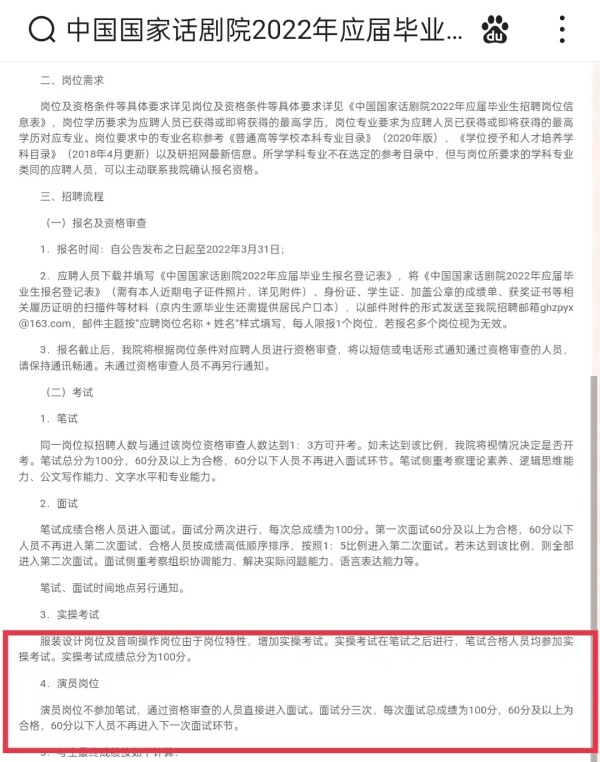
据《潇湘晨报》消息,根据国家话剧院2022年3月17日发布的《中国国家话剧院2022年应届毕业生招聘公告》的招聘流程显示,演员岗位不参加笔试,通过资格审查的人员直接进入面试,面试共三次。
部分网友认为,同样是考编,演员岗位越过笔试进入面试,是一种明星“特权”的体现。明星与“素人”考生共同竞争同一岗位,免除笔试的考核标准,也会影响考试的公平性。
记者通过查询发现,2021年国家话剧院的招聘公告中,演员岗位并没有“免笔试”这一条。
记者联系上国家话剧院的工作人员,对方称,“会将以上问题反映给领导,并做出统一回复”。截至发稿前,国家话剧院暂未做出具体回复,记者再次拨打国家话剧院电话,暂无人接听。
免笔试入编国家话剧院一事在网上发酵,有网友质疑易烊千玺中考存在违规情况,没多久“易烊千玺中考”的话题火速爬上热搜榜,引发全网热议。
7月7日15点44分,拥有322万粉丝的易烊千玺后援会官博发声明作出回应,称易烊千玺中考一事并无违规行为。
此前报道
中国国家话剧院2022年应届毕业生拟聘名单公布,易烊千玺胡先煦等明星在列
7月6日,中国国家话剧院发布“2022年应届毕业生招聘拟聘人员公示”,中央戏剧学院毕业生易烊千玺、罗一舟、胡先煦等明星在列。
这三位明星是中戏18级表演系的同学,童星出道的易烊千玺,凭借偶像组合TFBOYS大火,高考考入中央戏剧学院表演专业,出演过《少年的你》、《送你一朵小红花》、《长津湖》、《长安十二时辰》等不少作品,数次提名金鸡奖最佳男主,获得金像奖最佳新演员称号。
同样是童星出道的胡先煦代表作有《如懿传》、《小别离》、《棋魂》等。
罗一舟曾出演话剧《白蛇》、参加综艺《青春有你第三季》、《舞蹈生》等。(来源:九派新闻综合潇湘晨报、中国国家话剧院)
