近日,青岛市民姜先生反映,他的女儿在嘉峪关小学就读6年级,因即将面临小升初,身边的不少朋友都给孩子报了课外辅导班。于是姜先生提前几个月就帮女儿张罗起了课外辅导班。几番对比之下,考虑到星火教育是知名连锁辅导机构且宁德路校区离家近,姜先生为女儿选择了星火教育6年级1对1常规课程,本以为能趁着课余时间,让女儿好好提高成绩,但这个辅导班却成为姜先生心里的疙瘩。
7月初,姜先生向市南区宁德路上的星火教育培训机构交了共计13100元培训费,并签订了一份合同。11月15日,姜先生去宁德路校区准备办理开卡,却看到机构已关闭不再营业。经过多方打听,姜先生又来到宁夏路校区,宁夏路校区的工作人员表示可以全额退款,并跟姜先生签订了退款协议,但是退款日子到了,姜先生却没有等来全额退款,只等来了星火教育的退70%总费用剩余30%抵课程的通知,这让他难以接受。
(来源:当事人)
(来源:当事人)
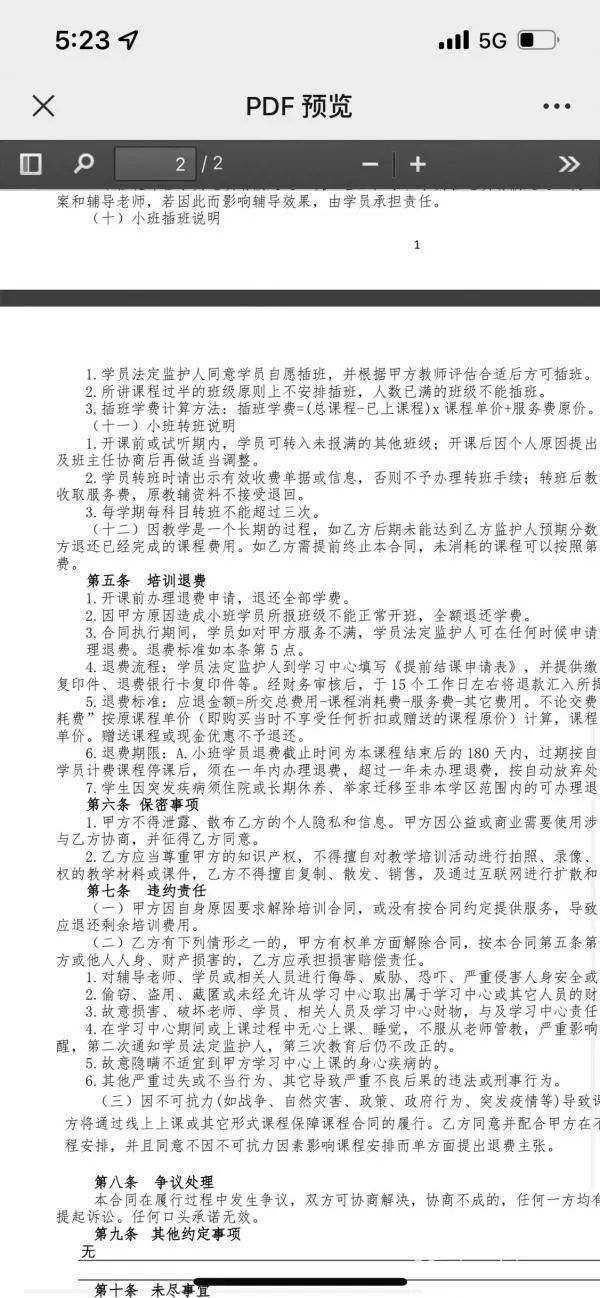
姜先生向信网出示了双方签订的电子合同,信网看到第五条培训退费中写明:开课前办理退费申请,退还全部学费。
(来源:当事人)
对此信网联系了青岛市市南区晓星火文理培训学校有限公司的工作人员,他表示,机构受双减政策影响,经营压力大,所以才采取了这个措施,“我们给家长出了两个解决方案,退70%总费用剩余30%抵课程或者是等机构经营压力减小,再退剩余的30%费用,但是,我们愿意于今日给家长全额退款。”
截稿前信网收到姜先生的回复,已收到全额退款。(来源:信网)
