元气森林淘宝店被“薅羊毛”的运营事故有了最新进展。10月29日,记者从元气森林获悉,按照下单量淘宝店铺损失将超4000万元。元气森林电商团队决定暂停淘宝店铺的一切销售活动,同时将为14.05万个下单用户每人寄一箱气泡水作为补偿。
10月26日,元气森林官方店(非天猫旗舰店)由于优惠设置错误,原价79元一箱(12瓶)的气泡水,购买3箱仅花费10.55元,平均一箱大约3.5元。社交平台上,有网友晒出了购买上千箱的订单截图。
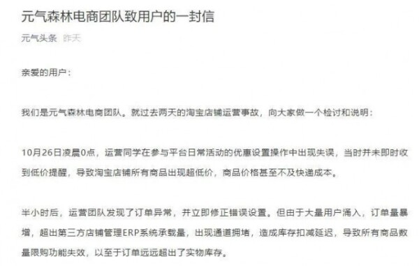
10月28日晚,“元气头条”发布元气森林电商团队致用户的一封信。信中介绍,10月26日凌晨0点,运营同学在参与平台日常活动的优惠设置操作中出现失误,导致淘宝店铺所有商品出现超低价,商品价格甚至不及快递成本。
半小时后,运营团队发现订单异常,并立即修正错误设置。但由于大量用户涌入,订单量暴增,超出第三方店铺管理ERP系统承载量,出现通道拥堵,造成库存扣减延迟,导致所有商品数量限购功能失效,以至于订单远远超出了实物库存。
对此,有律师指出,元气森林或有可能通过法律途径挽回损失。《电子商务法》第四十九条规定,电子商务经营者发布的商品或者服务符合要约要件的,用户选择该商品或者服务并提交订单成功,合同成立。当事人另有约定的,从其约定。
目前,消费者和元气森林官方店之间若没有其他约定,则消费者下单完成,即表示合同成立。因此,即使元气森林表示库存不足,已经完成下单的消费者仍有权要求元气森林官方店进行发货。但元气森林表示,本次重大损失系运营人员操作失误导致。律师认为,根据《民法典》第一百四十七条,基于重大误解实施的民事法律行为,行为人有权请求人民法院或者仲裁机构予以撤销。
元气森林相关负责人向记者介绍,在这期间,共计14.05万用户下单,产生了价值数千万元的订单。其中,购买50箱以上的订单共451个,最大的订单有41000箱。
该负责人介绍,此前,网上流传的那张所谓元气森林电商小哥的聊天截图并不属实。该截图称,元气森林店铺损失200万元。但据元气森林内部人士透露,这次事故导致订单超过30万单,涉及商品价值超过4000万元以上。
目前,元气森林电商团队已经决定暂停包含寄送下单货品在内的淘宝店铺一切销售活动,专注跟进此次事件的后续处理,直到问题完全解决;此外,为了补偿用户,决定为14.05万个下单用户每人寄一箱白桃气泡水(15瓶装)。
(来源:极目新闻 刘文)
