随着全民保险意识的不断加强,保险业务发展也进入快车道。但在快速发展的同时,保险行业乱象丛生,部分保险机构涉嫌非法、违规从事保险业务,这扰乱了正常的市场健康,整治行业乱象刻不容缓。
近期,山东接连对多家保险公司违规行为进行处罚,严厉整治行业乱象,其中不乏一些大众熟悉的保险公司,违规行为也足够让人警醒:
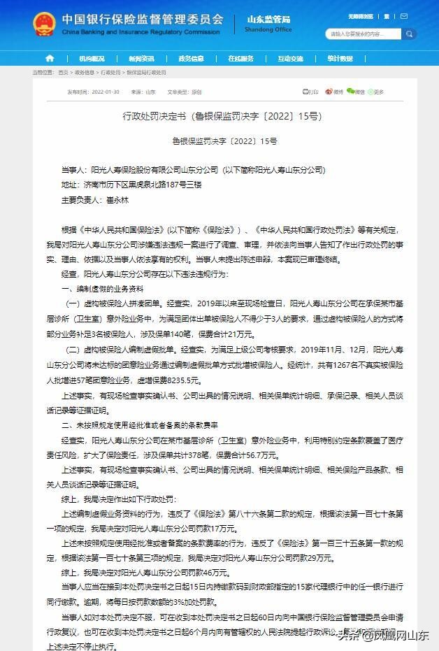
2月17日,平安人寿济南电销中心因欺骗投保人、对投保人隐瞒与保险合同有关的重要情况,电话销售中心总经理吕思挺被处以警告并罚款8万元:
(图片来自:中国银行保险监督管理委员会山东监管局)
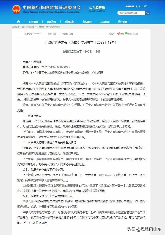
1月30日,阳光人寿保险股份有限公司山东分公司因编制虚假的业务资料、未按照规定使用经批准或者备案的条款费率被处以46万元罚款。
(图片来自:中国银行保险监督管理委员会山东监管局)
同时被处以罚款处罚的,还有7家机构和8位责任者。
7家机构:
1、2022-01-07,鲁银保监罚决字〔2022〕1号信泰人寿临沂中支,罚款42万元。
2、2022-01-11,鲁银保监罚决字〔2022〕5号,信泰人寿山东分公司,警告并罚款15万元。
3、2022-01-25,鲁银保监罚决字〔2022〕6号,济南中晟前海保险代理有限公司,警告并罚款8.5万元。
4、2022-01-20,鲁银保监罚决字〔2022〕9号,太平洋人寿山东分公司,警告并罚款30万元。
5、2022-01-21,鲁银保监罚决字〔2022〕10号,平安人寿济南电销中心罚款26万元。
6、2022-01-26,鲁银保监罚决字〔2022〕12号,泰康人寿山东电销中心,罚款29万元。
7、2022-02-09,鲁银保监罚决字〔2022〕18号,中英人寿山东电销中心,警告并罚款14万元。
8位责任者:
1、2022-01-08,鲁银保监罚决字〔2022〕2号当事人:于燕,时任信泰人寿保险股份有限公司临沂中心支公司副总经理,警告并罚款7万元。
2、2022-01-09,鲁银保监罚决字〔2022〕3号当事人:戴阳阳,时任信泰人寿保险股份有限公司山东分公司运营部副经理,警告并罚款2.5万元。
3、2022-01-10,鲁银保监罚决字〔2022〕4号,当事人:卞新国,时任信泰人寿保险股份有限公司临沂中心支公司银保部客户经理,警告并罚款2万元。
4、2022-01-24,鲁银保监罚决字〔2022〕7号,当事人:古金国,时任济南中晟前海保险代理有限公司执行董事兼总经理,警告并罚款1.5万元。
5、2022-01-25,鲁银保监罚决字〔2022〕8号,当事人:张剑,时任中国太平洋人寿保险股份有限公司山东分公司副总经理,警告并罚款4万元。
6、2022-01-24,鲁银保监罚决字〔2022〕11号,当事人:窦爱国,时任中国太平洋人寿保险股份有限公司山东分公司团险业务部总经理,警告并罚款1万元。
7、2022-02-07,鲁银保监罚决字〔2022〕16号,当事人:李常春,时任泰康人寿保险有限责任公司山东电话销售中心总经理,警告并罚款7万元。
8、2022-02-08,鲁银保监罚决字〔2022〕17号,当事人:管延奎,时任阳光人寿保险股份有限公司山东分公司副总经理,警告并罚款8万元。
本是为消费者提供保障的“保险”,为何频频出现问题?
业内人士指出,高昂的医药支出和人们不断觉醒的保险意识,催生保险行业蓬勃发展。高速发展中的竞争无序导致了市场竞争的不规范、不公平,不但严重损害了消费者的权益,更无形中增加市场运营成本并转嫁给了消费者。
另一方面,许多普通保险消费者对保险缺乏充分的认知,在高投资回报率的驱动下极容易踏入预设的“陷阱”。因此,监管机构重拳整治和严监管之下,打破保险信息披露的不对称性、保护消费者的合法权益或成为未来监管的重中之重。
保险不保险,不能只靠政府监管。
尽管已是“老生常谈”,消费者在购买保险产品时,应理性的选择保险产品,提高警惕规避风险,切勿单纯因为价格低或收益高就盲目入手;要仔细阅读合同条款,特别是注意事项,在明确服务的具体内容、价格、付款方式、理赔方式后再下决断,如实填写风险告知事项,如重疾险中的身体健康情况,避免因隐瞒实情导致保单无法理赔;另外,投保人在购买保险后要保存好各种单证和材料,以便顺利索赔。
而保险行业自身,更应该守好底线,主动承担社会责任,合规、合法经营。(来源:凤凰网山东)
