公示信息显示,因授信管理不尽职、部分贷款用途不合规,依据《中华人民共和国银行业监督管理法》第四十六条第(五)项、第四十八条第(二)项,中国银行保险监督管理委员会湖北监管局对国家开发银行湖北省分行予以罚款60万元,对责任人刘晖予以罚款5万元。
截图来源:银保监会网站
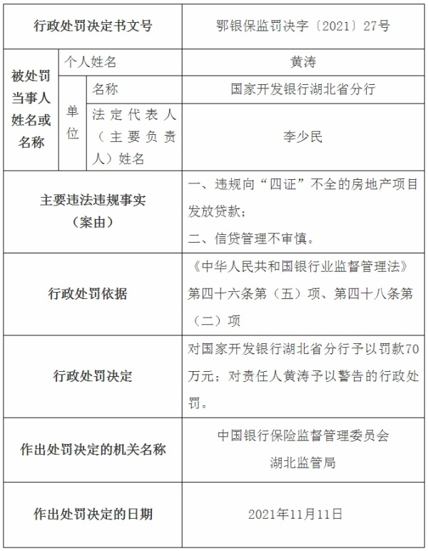
因违规向“四证”不全的房地产项目发放贷款、信贷管理不审慎,依据《中华人民共和国银行业监督管理法》第四十六条第(五)项、第四十八条第(二)项,中国银行保险监督管理委员会湖北监管局对国家开发银行湖北省分行予以罚款70万元,对责任人黄涛予以警告的行政处罚。
截图来源:银保监会网站
(来源:中新经纬APP)
