如何管理好当代打工者,好像成为了一个世纪难题。
11月16日,国美内部发布的一份《关于违反员工行为规范的处罚通报》后在网络上引发热议,并在当天登上微博热搜。
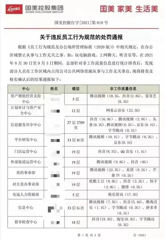
根据资料显示,国美在2021年8月30日至9月3日期间对在上班时间看视频、听音乐、刷新闻的员工进行了通报处罚,对此根据《员工行为规范及办公场所管理标准》中相关规定,予以警告处罚,部分外包员工予以清退。
这份通报随后引发了网友们的热议,而且从评论的热度来看,绝大多数网友都表示很不服气,评论区的点赞也高达8k+。
网友:上班摸鱼是常态
根据大多数网友的言论总结来看,造成上班摸鱼的原因因素有很多方面,比如不合理的工作制度强制员工加班,员工努力工作却没有获取相等的薪酬以及和上级关系有代沟占绝大多数,因此面对当今社会的残酷压力,很多人选择及时行乐,干脆索性做一条咸鱼。
国美通报事件,打工人究竟在反感什么?
从评论热度来分析,大部分打工人认为,只要自身把手头的工作做完,公司管理层没有义务干涉工作的过程,毕竟要的只是最终的结果。而就公司网络的监测来说,出于人性,人都不喜欢被束缚和管控。
还有部分网友对于公司八小时工作制度感到心生疑惑,提出公司既然不遵守劳动法在先硬性要求员工无偿加班,那为什么不准员工上班摸鱼?而对此大多数管理层却也很无奈的表示不知道如何和当代打工人沟通,话说重一点,他们就要离职。
多数人摸鱼的背后已丧失工作激情
从当代打工者抵制大厂996和心酸脱发到侥幸摸鱼种种现象都表明他们已经缺失了对工作的激情,同时在现代生活的巨大压力下,没有经历过大风大浪吃过苦的部分打工人也选择逃避现实待在舒适圈,但是同时也陷入了一种纠结的焦虑状态,想要努力却望而止步,只能安于现状。
从国美公布的上网数据显示,有的员工看腾讯视频就用了20个G,这样算下来,累计看视频可能长达十个小时,等于一整天都在办公室看综艺刷剧。试问,恐怕没有哪一家企业可以接受这样的工作行为。
对此国美也对此事件做出了回应又再一次登上了热搜,相关负责人表示如果有员工能给出合理的解释,比如午休看了视频后忘关后台,这种情况是可以相互理解的。有一些员工的情况说得通、合理的,HR那边都会做一个正确的判断。
国美排查员工非工作流量行为,是否合法?
一家企业对员工的管理居然都上升到了严密监管的地步,那么企业背后的管理也是否存在问题呢?国美这一行为是否会侵犯到个人隐私呢?
根据荔枝新闻报道,对此律师认为是否构成侵权需考虑员工上网时所使用的电子设备属性:若员工使用个人设备,公司排查前未事先告知并征得个人同意则有侵权嫌疑。律师还表示,法律对员工“摸鱼”行为并无明文规定,司法实践中常以用人单位明示的规章制度为准。
对于员工和企业之间暗暗“切磋”,双方还是找到一个互相都认为合理的方式解决比较好,企业也更应该寻求更人性化一点的方式,而作为打工者,当你决定要摸鱼的那一刻,或许你侥幸度过了清闲的一天,可失去的,是努力工作时锻炼出来的能力,遇到困难时磨砺出的意志,和职场拼搏中积攒下的人脉与经验。(来源:潇湘晨报 刘丹琳)
