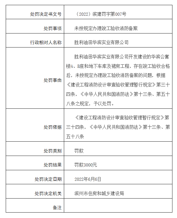
近日,滨州市住房和城乡建设局发布行政处罚信息公示,胜利油田华滨实业有限公司因未按规定办理竣工验收消防备案被罚款3000元。
据悉,胜利油田华滨实业有限公司开发建设的华滨公寓楼A、B座和地下车库及裙房工程,存在竣工验收合格后,未按规定办理竣工验收消防备案的问题,根据《建设工程消防设计审查验收管理暂行规定》第三十四条,《中华人民共和国消防法》第十三条、第五十八条之规定,予以处罚。
依据《建设工程消防设计审查验收管理暂行规定》第三十四条,《中华人民共和国消防法》第十三条、第五十八条,滨州市住房和城乡建设局对其作出处罚,罚款3000元。
(来源:滨州市住建局)
